
(来源:普华有策)
从衬底到终端:碳化硅行业全链条分析及国产替代崛起之路
1、碳化硅行业概况
碳化硅是由硅(Si)和碳(C)元素通过共价键结合形成的宽禁带半导体材料,其禁带宽度约为3.26eV,是传统硅材料的三倍以上。按照产品形态划分,碳化硅产业链的核心产品主要包括衬底、外延片和器件三大类:衬底是产业链的关键环节,约占器件总成本的40%–50%;外延片通过在衬底表面外延生长碳化硅薄膜制得,是器件制造的重要基础;器件则涵盖肖特基二极管(SBD)、金属氧化物半导体场效应晶体管(MOSFET)等,直接应用于各类终端场景。
作为第三代半导体的核心材料,碳化硅凭借其耐高温、耐高压、低损耗等优异特性,在新能源汽车、光伏、储能、轨道交通等领域的市场需求呈现爆发式增长。当前行业正处于“技术突破”与“产能释放”双重驱动的发展阶段:上游材料制备技术壁垒较高,中游器件制造竞争日趋激烈,下游应用场景不断拓展。短期来看,衬底供应紧张仍是制约产业发展的主要瓶颈;长期而言,随着技术成熟度提升和国产化进程加速,具备完整产业链布局和核心技术优势的企业将有望占据市场主导地位。
2、碳化硅行业产业链分析
碳化硅行业上游核心是原材料、衬底与外延片制造。衬底制造技术壁垒最高,全球市场被美、德企业主导,合计占超70%份额;国内天岳先进等企业已量产6英寸衬底,部分正推进8英寸衬底量产。原材料国内供应充足,外延片领域瀚天天成等企业也实现批量供货,技术对标国际。
中游涵盖器件设计、制造与封装测试。国际巨头在器件设计上占主导,国内士兰微等企业正快速追赶,且在车用SiCMOSFET领域实现小批量供货。制造端有硅基产能支撑,中芯国际等布局了代工业务;封装测试端长电科技等企业已攻克适配技术,当前该环节竞争焦点正向“设计-制造-封装”一体化转变。
下游新能源汽车是需求核心驱动力,2024年其市场占比达52%,当年全球新能源汽车1600万辆的销量,带动车用碳化硅器件需求同比增长65%;光伏/储能、轨道交通等是重要应用领域。未来随着成本下降,碳化硅还将拓展到智能电网、航空航天等更多领域。
中国碳化硅产业链全景图
资料来源:普华有策3、碳化硅行业挑战与风险
(1)技术壁垒较高
碳化硅行业具有较高的技术门槛,涉及材料科学、晶体生长、半导体制造等多个领域,关键技术包括晶体缺陷控制、外延生长均匀性控制以及器件封装的可靠性设计等。目前,国内企业在高端衬底(如8英寸及以上)、高电压器件(1700V以上)以及核心设备(如外延炉、离子注入机)等方面仍与国际先进水平存在差距。由于研发投入大、周期长,短期内实现全面技术赶超仍较为困难。
(2)成本压力依然存在
尽管碳化硅器件的成本持续下降,但目前其价格仍是传统硅基器件的3-5倍,制约了其在中低端市场的推广应用。衬底作为核心环节,占器件总成本的40%以上。8英寸衬底在量产初期的良率普遍偏低,导致成本下降速度不及预期。此外,高纯硅粉、石墨模具等原材料价格波动较大,加上核心设备折旧成本较高,进一步加大了企业的成本压力。
(3)供应链存在风险
核心设备与原材料仍依赖进口:国内所需的外延炉、离子注入机等高端设备主要依赖美国应用材料、德国Aixtron等国际供应商,设备交付周期长、价格高,并存在地缘政治风险。高纯硅粉、高端石墨模具等原材料也部分依赖进口,供应链稳定性受国际形势影响较为明显。
产能扩张与供需失衡风险:全球主要企业纷纷加大碳化硅产能投入,国内企业也在加速扩产。预计到2025年,全球碳化硅衬底产能可能超过实际需求,存在产能过剩的风险。同时,部分中小企业受限于技术实力不足、产品良率较低,可能面临市场淘汰的压力。
(4)标准与认证体系尚不完善
碳化硅行业起步相对较晚,相关标准与认证体系尚未完全成熟。例如,车规级器件需通过AEC-Q101认证,工业级器件需满足相应的ISO标准,不同应用领域的认证要求差异较大,且认证周期通常长达1-2年,增加了企业产品推广的难度。此外,行业内关于衬底缺陷等级、器件可靠性测试等方面的标准尚未统一,制约了市场的规范化发展。
4、碳化硅行业发展前景
(1)材料技术突破加速国产替代
碳化硅衬底大尺寸化与性能优化已成为产业升级的核心驱动力。国内企业如天岳先进已实现12英寸p型碳化硅衬底的自主规模化量产,大幅提升了高压器件的耐压性能,有力支撑特高压输电及新能源装备的国产化进程;与此同时,华为等企业在高电压、低导通电阻芯片设计方面取得重要突破,所开发的碳化硅MOSFET模块开关损耗降低达70%,技术能力已进入国际先进行列。上述技术突破推动产业链实现从“尺寸升级”向“综合性能优化”的战略跃迁,为车规级、电网级高端应用提供了关键材料保障。
(2)全产业链协同攻克应用瓶颈
通过“衬底-器件-系统”垂直整合模式,产业链有效破解“卡脖子”问题。上游衬底环节凭借成本优势(国产衬底价格较国际同类产品低约150美元/片)逐步渗透国际供应链,天岳先进已有50%产能出口至欧美市场;中游制造采用IDM模式(如三安光电垂直整合产线)显著缩短研发周期,8英寸量产推动单位成本下降40%;下游则与车企联合开展定制化开发,比亚迪自研衬底比例已达80%-90%,实现车规级模块的自主可控。协同机制显著增强了产业链韧性并提升了技术转化效率。
(3)新兴应用场景驱动需求扩容
新能源汽车与智能电网正构建双轮增长引擎。在新能源汽车领域,800V高压平台加速普及,推动单车碳化硅用量显著提升(主驱逆变器需搭载36-48颗芯片),比亚迪全系插电混动车型已全面采用碳化硅方案;在电网领域,首座35千伏碳化硅柔性变电站已投入运行,有效解决分布式能源并网的效率瓶颈,未来特高压输电对万伏千安级器件的需求预计将呈指数级增长。两大应用场景叠加释放出千亿级市场空间,促使企业不断提升“技术-场景”适配能力。
5、碳化硅行业竞争格局
综合考量企业在碳化硅领域的技术进展、产业布局等多方面因素,可将参与碳化硅产业发展的企业划分为三个竞争梯队。其中,三安光电、天域半导体、比亚迪位列第一梯队,这些企业已构建较为完善的碳化硅产业链,具备碳化硅基芯片及器件的规模化生产能力;天岳先进、世纪金光、中国电科55所等企业属于第二梯队,它们在碳化硅产业链的特定环节表现突出,例如天岳先进已实现8英寸碳化硅衬底的量产;其余参与碳化硅产业的企业则归为第三梯队。
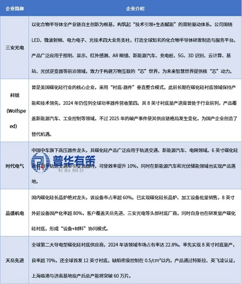
行业内主要企业有三安光电、科锐(Wolfspeed)、时代电气、晶盛机电、天岳先进等。
行业内主要企业情况
资料来源:普华有策《“十五五”碳化硅行业细分市场调研及投资战略规划报告》涵盖行业全球及中国发展概况、供需数据、市场规模,产业政策/规划、相关技术、竞争格局、上游原料情况、下游主要应用市场需求规模及前景、区域结构、市场集中度、重点企业/玩家,企业占有率、行业特征、驱动因素、市场前景预测,投资策略、主要壁垒构成、相关风险等内容。同时北京普华有策信息咨询有限公司还提供市场专项调研项目、产业研究报告、产业链咨询、项目可行性研究报告、专精特新小巨人认证、市场占有率报告、十五五规划、项目后评价报告、BP商业计划书、产业图谱、产业规划、蓝白皮书、国家级制造业单项冠军企业认证、IPO募投可研、IPO工作底稿咨询等服务。(PHPOLICY:GYF)
报告目录:
第1章 碳化硅行业发展概况及数据说明
1.1 碳化硅行业界定
1.1.1 碳化硅的定义
1.1.2 碳化硅行业特征
1.1.3 碳化硅的作用意义
1.3 本报告研究范围界定说明
1.4 碳化硅行业主管单位和监管体制
1.5 本报告数据来源及统计标准说明
1.5.1 本报告权威数据来源
1.5.2 本报告研究方法及统计标准
第2章 “十四五”全球碳化硅行业发展现状及趋势
2.1 全球碳化硅行业发展历程
2.2 全球碳化硅行业发展现状
2.2.1 全球碳化硅行业发展特征
2.2.2 全球碳化硅行业需求现状
2.2.3 全球碳化硅行业市场竞争格局
2.3 全球碳化硅行业市场规模分析
2.4 全球碳化硅行业区域发展
2.4.1 全球碳化硅区域发展格局
2.4.2 全球碳化硅重点区域市场
1、美国
2、欧洲
3、日韩
4、其他地区
2.5 全球碳化硅行业市场前景预测
2.6 全球碳化硅行业发展趋势
第3章“十四五”中国碳化硅行业发展现状及进出口情况
3.1 中国碳化硅行业发展历程
3.2 中国碳化硅行业技术进展
3.2.1 碳化硅行业工艺流程
3.2.2 中国碳化硅行业研发投入
1、行业整体情况
2、代表性企业情况
3.2.3 中国碳化硅行业专利申请情况
1、中国碳化硅行业专利申请
2、中国碳化硅行业专利公开
3、中国碳化硅行业热门申请人
4、中国碳化硅行业热门技术
3.3 中国碳化硅行业企业数量规模
3.4 中国碳化硅行业市场供给情况
3.5 中国碳化硅行业对外贸易状况
3.5.1 碳化硅进出口贸易总体情况
3.5.2 碳化硅进口贸易状况
1、碳化硅进口贸易规模
2、碳化硅进口价格水平
3、碳化硅进口产品结构
3.5.3 碳化硅出口贸易状况
1、碳化硅出口贸易规模
2、碳化硅出口价格水平
3、碳化硅出口产品结构
3.5.4 碳化硅对外贸易环境
3.6 中国碳化硅行业市场需求分析
3.7 中国碳化硅行业市场规模体量
3.8 中国碳化硅行业发展痛点
第4章 “十四五”中国碳化硅行业竞争格局及五力模型分析
4.1 中国碳化硅竞争者入场及战略布局
4.2 中国碳化硅行业市场竞争格局
4.3 中国碳化硅行业波特五力模型分析
4.3.1 碳化硅行业供应商的议价能力
4.3.2 碳化硅行业消费者的议价能力
4.3.3 碳化硅行业新进入者威胁分析
4.3.4 碳化硅行业替代品威胁分析
4.3.5 碳化硅行业现有企业竞争情况
4.3.6 碳化硅行业竞争状态总结
第5章 “十四五”中国碳化硅产业链全景及配套产业发展
5.1 中国碳化硅产业链结构梳理
5.2 中国碳化硅产业链生态图谱
5.3 碳化硅上游:原材料
5.3.1 A材料
1、A行业发展现状
2、A行业供给情况
3、A行业发展趋势
5.3.2 B材料
1、B行业发展现状
2、B行业供给情况
3、B行业发展趋势
……
5.4 配套产业布局对碳化硅行业的影响总结
第6章 “十四五”中国碳化硅行业细分产品市场分析
6.1 碳化硅行业产品结构特征分析
6.1.1 行业产品结构特征
6.1.2 行业产品发展概况
6.2 碳化硅细分市场:A产品
6.2.1 A产品概况
6.2.2 A产品市场竞争格局
6.2.3 A产品发展趋势
6.3 碳化硅细分市场:B产品
6.3.1 B产品市场概况
6.3.2 B产品市场竞争格局
6.3.3 B产品发展趋势
6.4 碳化硅细分市场:C产品
6.4.1 C产品概述
6.4.2 C产品市场竞争格局
6.4.3 C产品发展趋势
第7章 “十四五”中国碳化硅行业细分应用市场分析
7.1 中国碳化硅行业领域分布
7.2 碳化硅细分应用——A行业
7.2.1 A行业发展状况
7.2.2 A行业领域碳化硅应用概述
7.2.3 A行业领域碳化硅市场现状
7.2.4 A行业领域碳化硅发展趋势
7.3 碳化硅细分应用——B行业
7.3.1 B行业发展状况
7.3.2 B行业领域碳化硅应用概述
7.3.3 B行业领域碳化硅市场现状
7.3.4 B行业领域碳化硅趋势
7.4 碳化硅细分应用——C行业
7.4.1 C行业发展状况
7.4.2 C行业领域碳化硅应用概述
7.4.3 C行业领域碳化硅市场现状
7.4.4 C行业领域碳化硅需求潜力
7.6 碳化硅细分应用:其他
7.7 中国碳化硅行业细分市场战略地位分析
第8章“十四五”中国碳化硅产业区域格局发展前景
8.1 中国碳化硅企业数量区域分布
8.2 中国碳化硅行业区域发展格局
8.3 中国碳化硅行业部分省市战略地位分析
8.4 华东地区碳化硅行业发展概况分析
8.4.1 华东地区碳化硅行业发展概况分析
8.4.2 华东地区碳化硅行业市场规模状况
8.4.3 华东地区碳化硅行业发展趋势及前景分析
8.5 华南地区(广东省)碳化硅行业发展概况分析
8.5.1 华南地区碳化硅行业发展概况分析
8.5.2 华南碳化硅行业市场规模状况
8.5.3 华南地区碳化硅行业发展趋势及前景分析
第9章 全球及中国碳化硅重点企业调研
9.1 全球碳化硅企业案例分析
9.1.1 A公司
1、企业基本信息
2、企业经营情况
3、企业业务架构及碳化硅业务布局
9.1.2 B公司
1、企业基本信息
2、企业经营情况
3、企业业务架构及碳化硅业务布局
9.1.3 C公司
1、企业基本信息
2、企业经营情况
3、企业业务架构及碳化硅业务布局
9.2 中国碳化硅企业案例分析
9.2.1 A公司
1、企业发展简况分析
2、企业经营情况分析
3、企业业务和产品结构分析
4、企业研发及技术水平
5、企业市场渠道及网络分析
6、企业核心竞争力分析
9.2.2 B公司
1、企业发展简况分析
2、企业经营情况分析
3、企业业务和产品结构分析
4、企业研发及技术水平
5、企业市场渠道及网络分析
6、企业核心竞争力分析
9.2.3 C公司
1、企业发展简况分析
2、企业经营情况分析
3、企业业务和产品结构分析
4、企业研发及技术水平
5、企业市场渠道及网络分析
6、企业核心竞争力分析
9.2.4 D公司
1、企业发展简况分析
2、企业经营情况分析
3、企业业务和产品结构分析
4、企业研发及技术水平
5、企业市场渠道及网络分析
6、企业核心竞争力分析
9.2.5 E公司
1、企业发展简况分析
2、企业经营情况分析
3、企业业务和产品结构分析
4、企业研发及技术水平
5、企业市场渠道及网络分析
6、企业核心竞争力分析
9.2.6 重点企业市场占有率分析
第10章“十四五”中国碳化硅行业发展环境及SWOT分析
10.1 中国碳化硅行业经济(Economy)环境分析
10.1.1 中国宏观经济发展现状
1、中国GDP及增长情况
2、中国三次产业结构
3、中国居民消费价格(CPI)
4、中国生产者价格指数(PPI)
5、中国工业经济增长情况
6、中国固定资产投资情况
10.1.2 中国宏观经济发展展望
10.1.3 碳化硅行业发展与宏观经济相关性分析
10.2 中国碳化硅行业社会(Society)环境分析
10.2.1 中国碳化硅行业社会环境分析
1、中国人口规模及增速
2、中国城镇化水平变化
3、中国劳动力人数及人力成本
4、中国居民人均消费支出及结构
5、中国居民消费升级演进
10.2.2 社会环境对碳化硅行业发展的影响总结
10.3 中国碳化硅行业政策(Policy)环境分析
10.3.1 国家层面碳化硅行业政策规划汇总及解读
10.3.2 政策环境对碳化硅行业发展的影响总结
10.4 中国碳化硅行业SWOT分析
第11章“十五五”中国碳化硅行业市场前景及发展趋势预测
11.1 中国碳化硅行业发展潜力评估
11.2 中国碳化硅行业发展前景预测
11.3 中国碳化硅行业发展趋势洞悉
第12章“十五五”中国碳化硅行业投资战略规划策略及建议
12.1 中国碳化硅行业进入壁垒分析
12.1.1资金壁垒
12.1.2技术及自主创新壁垒
12.1.3品牌壁垒
12.1.4专业人才壁垒
12.1.5质量和服务壁垒
12.2 中国碳化硅行业投资风险预警
12.2.1 政策风险
12.2.2 行业技术风险
12.2.3 行业供求风险分析
12.3.4 原材料价格风险
12.3.5 宏观经济波动风险
12.3 中国碳化硅行业投资机会分析
12.3.1 碳化硅产业链薄弱环节投资机会
12.3.2 碳化硅行业区域市场投资机会
12.3.4 碳化硅行业新兴技术投资机会
12.4 中国碳化硅行业投资价值评估
12.5 中国碳化硅行业投资策略建议
12.6 中国碳化硅行业可持续发展建议
海量资讯、精准解读,尽在新浪财经APP
天创优配提示:文章来自网络,不代表本站观点。